“如果你在工作时间上厕所,每天只需一小时,你就可以赚到每周半天的钓鱼时间。”
人们经常在工作时间上厕所时开玩笑说“钓鱼”。工作时间上厕所是正常的生理需要,但有些人却因为每天“上厕所拿工资”的时间太长而被公司解雇。近日,苏州工业园区人民法院审理的一起案件引发热议。
呆在卫生间能治痔疮吗?
2010年10月,李某加入某科技(苏州)有限公司(以下简称A公司),担任工程师。 2014年,双方签订无固定期限劳动合同,并签署确认2020年版员工手册。手册规定:未经批准旷工超过一定时间的,视为旷工;六个月内累计缺勤 3 天或以上属于严重违规违反纪律的,公司可以立即解除合同。
从2024年4月到2024年5月,李某每月有14次在卫生间停留时间超过一个小时,唯一一次停留时间接近4小时。该公司多次通过微信联系该公司未果。经对办公区域进行监测核实,公司以旷工严重为由,取得工会同意,并在办妥相关手续后与公司解除劳动合同。
李某辩称,自己因痔疮需要临时护理而被困在卫生间,安德其妻子2024年5月的网上购药记录以及2024年6月和2025年1月的医院手术记录证明了这一点。但事发时他并未向公司说明自己的病情,也没有申请病假。李某的劳动仲裁申请被驳回后,遂诉至法院,要求A公司支付违法费用赔偿金。总收入超过32万元。
法庭调解
本案第一个争议点是,长时间呆在卫生间是否构成“擅离职守”、旷工?首先,监控明确显示,26个工作日内,李某在卫生间停留时间超过1小时超过10次,远远超出合理生理需要的范围,符合《员工手册》中“未经许可旷工超过一定时间”的定义。其次,健康状况抗辩无法确定。事发时李某没有主动沟通病情或请假,且购买药品和手术发生在逗留最后阶段或解雇后;公司提供带薪休假制度,他可以通过正规渠道请假,而不是擅自离职; A之前没有类似入住2024年4月和5月27日之后,证明该行为与疾病没有必然关系。他们的岗位要求他们随时响应工作需求,长时间失去联系导致工作延误。
“A公司解除劳动合同是否合法”是本案争议的第二个焦点。从制度上看,A公司颁布的《员工手册》是通过民主程序形成的。虽然李某声称自己保存的旧版员工手册与2020年版不符,但李某签字确认,他知道其中明确规定“半年内缺勤超过3天,立即解雇”,而上班是员工的劳动义务,必须遵守。程序上,A公司已履行了通知工会的法定程序,该程序符合《劳动合同法》第四十三条的规定。
由此,苏州工业园区人民法院首次认定A公司与李某解除劳动合同合法,并撤销李某的全部诉讼请求。李某不服,提起上诉。为遵循解决劳动争议的重要原则,平衡双方当事人的权益,合理考虑李某在工作期间的贡献和离职后面临的实际困难,法院第二次遵循“情理法结合”的审判理念,在保证程序、公平的基础上,积极安排双方当事人进行调解。
经协商,双方自愿达成如下协议:A公司向李某一次性发放补贴3万元。本案纠纷的最终解决,不仅体现了劳动争议司法裁判中法理、事实、情感的融合与平衡,也体现了法律效力的有机统一。ts 和社会影响。
合理的图像边界很重要
企业管理者与员工之间的“卫生间战争”由来已久。
2015年,员工王某因肛肠疾病接受手术后,每天在卫生间待3至6小时。公司决定与其解除劳动关系。王某不服,提起仲裁。当第一个或第二个例子得到法院支持后,王某坚持向天津高院申请再审。但天津高院最终驳回了他的再审申请。
2023年,江苏南通一男子频繁、长时间呆在公司卫生间。每日停留时间短则1小时22分钟,长则6小时21分钟。公司发现后,解除了其劳动合同。该男子起诉该公司,要求赔偿20万余元,但法院未予支持。
一方面,员工需要花很长时间才能去洗手间,引起雇主的不满。另一方面,雇主却用“奇葩”阻止员工呆在卫生间。一些不当的管理手法引发了热议:
2024年10月,一家公司安装了定时智能卫生间系统,以“防止员工钓鱼”。据研发公司员工介绍,“时间厕所”不会识别员工的身份信息,但管理者可以通过后台系统看到pam中每个坑的使用情况。虽然这套系统的安装成本不低,但五坑电子屏和一套智能浴室管理系统的成本约为6000元。不包含安装费,有的公司还是选择安装定时器。
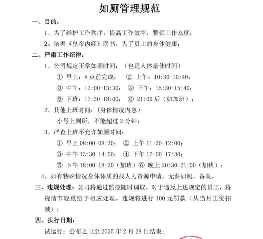
今年年初,广东省佛山市顺德区一家机械制造企业发布的《厕所管理规定》文件在网上流传。在接受媒体采访时,该公司负责人表示,相关规定没有执行,是因为员工不同意。
来源:央视微信公众号
平心而论,据了解,公司担心员工会以“上厕所”为名离职,希望通过制度规范减少“员工拿着工资钓鱼”的支出。
《中华人民共和国劳动合同法》第二十九条:用人单位和劳动者应当按照劳动合同的规定全面履行各自的义务。
第四十三条 用人单位单方解除劳动合同的,必须事先告知工会原因。用人单位违反法律、行政法规或者劳动合同的,工会有权要求用人单位改正。用人单位必须研究工会的意见,并将处理意见书面告知工会。结果。
但如果对上厕所的时间、次数甚至“大小”都有严格规定,甚至在此基础上进行“扣工资”,那就已经违反了。法律红线。
根据《劳动法》第三条规定,芒果工人享有休息休假的权利和安全健康保护的权利。有律师表示,方便使用卫生间不仅是员工休息的权利,也是劳动安全健康保障的一部分。用人单位必须保障劳动者使用卫生间的权利,为劳动者提供必要的卫生设施,保证劳动者在工作中合理使用卫生设施。
工作中最重要的是做好工作。对于劳动者来说,合理的生理需求必须得到妥善保障,但通过“撒尿”来逃避工作并不是长久之计。如果您确实因身体原因必须离职,您应该主动并完整地提出请假申请及时办理相关手续。诚信履行职责是一项基本原则。您不应该因为程序方法而让自己从“合理”变成“不合理”,最终丧失自己的合法权益。
来源:央视微信公众号
六大未来产业加速现实,带出“未来产业”。 “十五五”规划为何推荐命名“量子技术、生物制造等六大产业?我国未来产业应用价值如何挖掘?2025-12-03 09:52 我国5G基站总数已达475.8万个。工信部记者获悉:截至10月底,我国5G基站总数已达475.8万个” 475.8万个,较去年底净增50.7万个,占移动基站总数的37% 2025-12-03 09:44 研究证实M存在雷击现象。第一次。利用美国宇航局火星探测器“毅力”获得的声音和电信号,法国科学家展示了火星上存在闪电的证据。 2025-12-03 09:41 内蒙古乌海半固态锂电池储能项目已成功并网发电。 11月30日,内蒙古乌海市地区最大的独立新型半固态锂电池网侧储能成功并网发电。 2025-12-03 09:34
科学家揭秘青藏高原如何“造就”缥缈的吉家 近日,中国科学院院士、中科院青藏高原研究所研究员丁琳领衔的大陆碰撞与高原隆升团队,对青藏高原隆升的历史细节进行了系统测序。 2025-12-03 09:28 学习“科学+”为主 赋能支撑成长培养顶尖人才、建设教育强国,重点是基础教育。特别值得一提的是,我校教师创新构建了以跨学科项目学习为核心,以小学、初中、高中认知发展为运行,融入科学家精神、工程师思维和泛设计师观点的科学教育“课堂自豪”模式。此外,科学教育综合实践社区是学校科学教育和育人的有力支撑。 2025-12-02 10:09 这些交通细节关系到日常出行安全。今年12月2日是第14个全国交通安全日。有关部门将围绕“文明交通、适当尊重世界”主题开展系列活动。公安交管部门提醒:重型车辆、新手驾驶等超速群体应尽量使用正确的车道线通行,减少因速度差异过大而造成的交通拥堵或事故。 2025-12-02 10:08 我国单机容量最大、效率最高的燃气轮机正在进行中。作为国内单机容量最大、效率最高的燃气机组,与传统燃煤机组相比,其应急调度能力大幅提升,能源利用更加高效。其碳排放强度仅为百万千瓦燃煤机组的40%,且几乎不产生颗粒物和二氧化硫,从源头减少污染。 2025-12-02 10:08
6000架客机紧急停飞谨防太阳辐射“隐形打击” 近日,法国空客公司和欧盟航空安全局相继发表声明,要求全球近6000架空客A320系列飞机强制停飞进行维修。 “造成这种现象的主要原因是单一因素的影响cle pag-flip,这也暴露出航电设备在高空飞行环境下应对太阳辐射影响的不足。 2025-12-02 10:07 地下“网络”如何帮助农作物“传递智慧”转录组测序光谱测试证实受体植物根部茉莉酸及其活性衍生物ja-ile含量增加。 ” 研究团队发现,茉莉酸甲酯处理可以模拟菌根网络介导的相互作用效应,激活茉莉酸途径,改变根际微生物组,丰富有益菌。2025-12-02 10:06 科学家首次实现了量子系统中的高阶非平衡拓扑相。中科院潘建伟、朱晓波、彭承志、龚明等教授中国科学技术大学与山西大学梅锋教授等合作基于可编程超导量子。他们利用“祖冲二号”处理器,首次实现并检测到了量子系统中的高阶非平衡拓扑相。 2025-12-01 09:33 没有阳光,没有捕食者,深海珊瑚如何在数千米以下生存?在海拔数千米的深海中,阳光无法到达,水冷,压力很高。然而,在环境极端的“海底沙漠”中,生长着形态各异、结构复杂的深海珊瑚,形成了一座生机勃勃的海底“秘密花园”。 2025-12-01 09:32
体现了大学在推动现代技术与创新理念深度融合方面的责任。推动现代技术与产业创新深度融合,是加快发展新生产力、建设现代产业体系的内在要求。也是打造高质量发展新动能、新优势的战略选择。 2025-12-01 09:23红小豆遗传研究取得突破,为精准育种提供了重要理论依据。红小豆又名小豆、小豆,是中国人餐桌上很受欢迎的谷物食品,但科学家们对其基因组仍然没有很好的了解。 2025-12-01 09:23 “梦想”研发团队:“花了两年时间才控制船的高度。”在“梦想”出现之前,想要进行邪恶的深海钻探研究的中国科学家只能“借船出海”。2025-12-01 09:22 北京亦庄打造电子小镇电竞节,拓展“电竞+”新应用场景。 11月28日晚,2025中国亦庄电子竞技节超级冠军杯开幕式在位于北京经济技术开发区(又名“北京亦庄”)的北京智慧电子竞技赛事中心举行。 2025-11-28 20:51
12月新规则,让我们拭目以待!斯特强化基础液体食品大宗道路运输监管,保障“舌尖安全”;鼓励餐饮企业落实食品安全主体责任,解决部分连锁餐饮企业“只开店不经营店”的问题; “旧国标”电动自行车已全面暂停……12月新规拭目以待! 2025-11-28 17:11 中国航天事业值得更多期待。从神舟二十号乘组人员转返热搜,到“太空烧烤”的热议;随着我国计划在“十五五”期间发射四颗科学卫星任务……近期我国航天事业新动态层出不穷。 2025-11-28 09:15 推进人工智能标准建设 人工智能是引领新一轮科技革命的战略性技术,是引领新一轮科技革命的战略性技术产业创新。其标准化建设直接关系到主体关键技术的自主可控、智能成果普遍惠及人类、赢得全球科技治理的话语权。 2025-11-28 05:00 “对这些专家,我们有信心。”在黑龙江省齐齐哈尔市甘南县东阳镇龙胜村的树莓园里,东北大学大学园艺园林学院教授霍俊伟在凛冽的寒风中蹲在田埂上仔细检查果树的修剪情况。 2025-11-28 05:00
加载更多
法院裁定,如果你在“带薪上厕所”时间过长后被解雇,
2025-12-04
